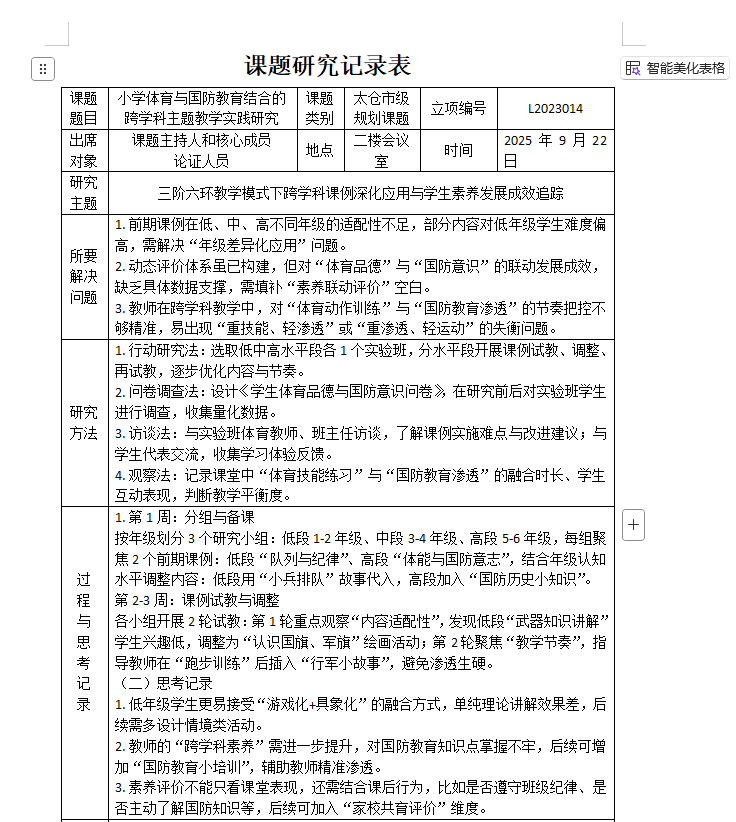
本次研究活动于 2025 年 9 月 22 日在二楼会议室开展,参与人员包括课题主持人、核心成员。活动以解决前期教学实践中的核心问题为导向,通过多方法、分阶段的研究,探索小学体育与国防教育跨学科融合的优化路径,为后续教学推广提供实践依据。
结合前期教学实践反馈,本次研究重点突破三大关键问题:年级差异化应用问题:前期课例在低、中、高不同年级适配性不足,部分内容(如复杂国防理论讲解)对低年级学生难度偏高,难以匹配各学段认知水平。
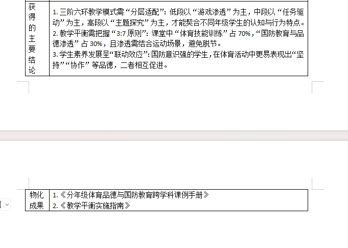
本次研究通过精准定位问题、科学设计方法、动态调整实践,初步探索出小学体育与国防教育跨学科融合的有效路径。后续我们将持续深化研究,为提升学生综合素养、落实 “五育并举” 贡献更多实践经验!




