首页
学校概况
学校简介
教师风采
朱棣文风采
学校大事记
德育频道
组织建设
制度建设
队伍培训
计划总结
家长学校
专题教育
队员风采
雏鹰之窗
家委会
教学科研
计划总结
教师论文
理论学习
课题管理
科研信息
科研制度
学校党建
党委工作
理论学习
工会之家
活动花絮
政策法规
走进教代会
工会概况
通知公告
巾帼风采
创建文明校园
A1.领导班子建设
A2.思想道德教育
A3.活动阵地建设
A4.教师队伍建设
A5.校园文化建设
A6.校园环境建设
首页
>
教学科研
>
课题管理
>
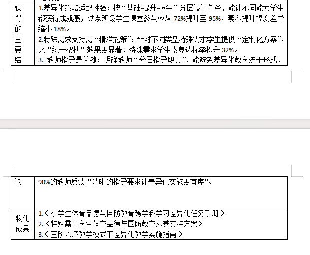
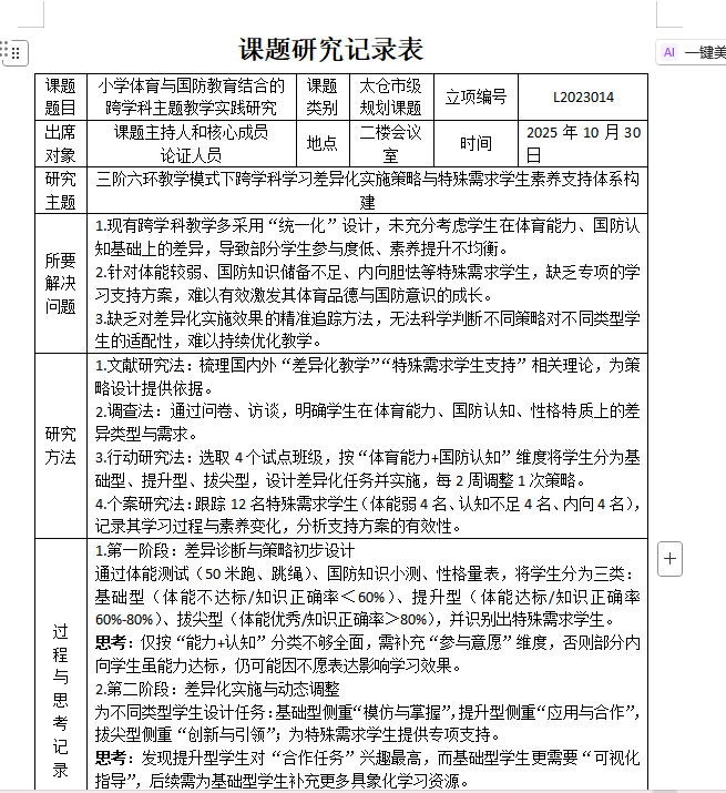
在研:太仓规划 太仓市“十四五”规划课题一般课题《小学体育与国防教育结合的跨学科主题教学实践研究》
>
研讨活动
>
正文
2025年10月研讨活动
作者: 时间:2025-10-30 点击数:
下一篇:
2025年9月研讨活动