首页 > 教学科研 > 课题管理 > 在研:太仓规划 太仓市“十四五”规划课题一般课题《基于绘本故事的小学英语综合实践活动的策略研究》 > 研讨活动 > 正文

2025年6月课题活动

作者: 时间:2025-06-25 点击数:

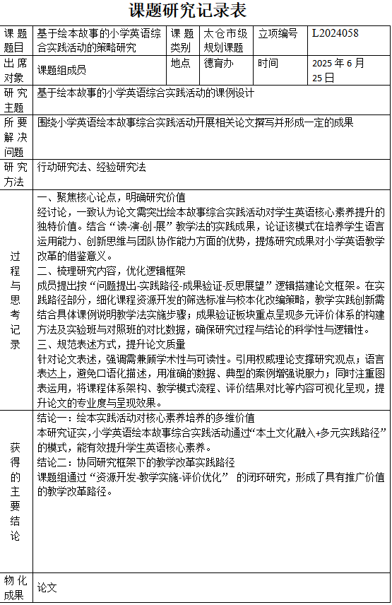
6月25日下午,《基于绘本故事的小学英语综合实践活动的策略研究》课题组开展专题研究活动。  

组内教师围绕“小学英语绘本故事综合实践活动”主题开展论文撰写研讨。经讨论,一致认为论文需突出绘本故事综合实践活动对学生英语核心素养提升的独特价值。按问题提出-实践路径-成果验证-反思展望逻辑搭建论文框架。针对论文表述,强调需兼顾学术性与可读性等。

课题组成员接下来要根据研讨的结论,利用暑假时间开展论文的撰写。